
Durante anos, os cientistas estudaram a evolução por meio de experimentos pequenos e isolados. Esses estudos ajudaram, mas não conseguiam mostrar como as plantas se comportam em climas reais.
Para resolver esse problema, Moisés Expósito-Alonso, da Universidade da Califórnia, Berkeley, trabalhou com grande equipe internacional. Juntos, eles criaram a rede GrENE e plantaram Arabidopsis thaliana em 30 regiões diferentes.
Essas regiões incluíam a Europa, o Oriente Médio e a América do Norte. Cada local possuía múltiplos grupos de plantas crescendo sob condições climáticas naturais.
Essa configuração permitiu que os cientistas observassem a evolução acontecendo em tempo real, em climas muito diferentes.
Muitas variedades da mesma planta
A Arabidopsis thaliana é uma planta pequena que os cientistas costumam usar em pesquisas. Ela cresce rapidamente e tem uma genética simples.

Neste estudo, os pesquisadores utilizaram 231 variedades naturais diferentes de Arabidopsis thaliana. Eles misturaram as sementes e plantaram todas as variedades juntas.

Isso criou uma população altamente diversificada. A diversidade genética é importante porque dá às plantas uma melhor chance de adaptação.
“Todas essas espécies que estão sob proteção, por exemplo, em parques naturais, ainda sofrerão com as mudanças climáticas locais, e precisaremos elaborar algum tipo de estratégia para entender suas chances de adaptação climática por conta própria, ou talvez até mesmo auxiliá-las”, disse Expósito-Alonso.
As plantas evoluem mais rápido do que o esperado

( A ) Desenho experimental GrENE-net com 231 acessos de *A. thaliana* misturados em tubos com aproximadamente 5000 sementes. Cada bandeja experimental foi semeada com três tubos, e as sementes foram semeadas a cada duas semanas durante o outono de 2017 para garantir o estabelecimento. Cada local iniciou 12 bandejas como réplicas experimentais independentes. O mapa mostra 43 jardins (locais) onde os participantes iniciaram o experimento; as cores indicam os resultados do experimento, com 30 locais completando com sucesso pelo menos uma geração e produzindo dados genômicos. [Ilustras da figura criadas com BioRender.com] ( B ) Calendário de coletas em série temporal de tecidos florais usados para sequenciamento genômico nos primeiros 3 anos. ( C ) Densidade de amostras coletadas ao longo do ano civil, combinando dados de todos os 3 anos. ( D ) Curvas diárias de temperatura e barras de precipitação durante os primeiros 3 anos do experimento em dois locais de exemplo: continental úmido (Würzburg, Alemanha; local nº 46; verde) e deserto árido (Sde Boker, no deserto do Negev, Israel; local nº 26; marrom). ( E ) Fotografias de exemplo das populações experimentais na Alemanha e em Israel durante a primavera da primeira estação de crescimento
O estudo revelou algo surpreendente. As plantas alteraram sua composição genética em apenas alguns anos. Os cientistas acompanharam essas mudanças estudando o DNA de milhares de amostras de plantas.
“Nossas principais perguntas eram: ‘Qual a velocidade da evolução?’ e ‘Quando ela deixará de ocorrer?’ O que pudemos demonstrar é que esse ritmo, se houver diversidade genética suficiente, pode ser de três, quatro, cinco anos”, disse Expósito-Alonso.
A pesquisa também confirma que as mudanças genéticas não foram aleatórias. Muitas mudanças seguiram padrões claros ligados ao clima.
Por exemplo, plantas em climas semelhantes apresentaram mudanças genéticas similares. Isso demonstra que a seleção natural desempenhou um papel importante.
As plantas evoluem com base no clima
As plantas se adaptaram bem em muitos locais, mas não em todos. Em áreas extremamente quentes, algumas populações não sobreviveram. Em vez de mudanças genéticas úteis, essas plantas apresentaram alterações aleatórias e acabaram desaparecendo.

“Nos ambientes mais quentes – talvez os mais representativos dos climas futuros sob o aquecimento global – as populações com mudanças evolutivas previsíveis sobreviveram, enquanto aquelas com mudanças genéticas caóticas foram extintas”, disse Expósito-Alonso.
A pesquisa também descobriu que as populações em climas rigorosos frequentemente se tornam muito pequenas. Populações menores têm menos diversidade genética, o que dificulta a adaptação.
Os genes ajudam as plantas a evoluir e sobreviver
Durante o experimento, os cientistas estudaram milhões de alterações genéticas. Eles descobriram que alguns genes se tornaram mais comuns porque ajudavam as plantas a sobreviver melhor.

“O que provavelmente estamos vendo é a adaptação por meio de variações genéticas preexistentes que são reutilizadas de diferentes maneiras. Se uma variante é adaptativa em um ambiente, sua frequência aumenta”, disse Xing Wu, autor principal do estudo.
Os especialistas também descobriram que muitos genes trabalhavam em conjunto, e não apenas um ou dois. Os cientistas chamam isso de resposta poligênica, onde muitas pequenas alterações se combinam para auxiliar na sobrevivência.
Alguns genes importantes foram associados ao estresse térmico, ao período de floração e ao comportamento das sementes. Essas características ajudam as plantas a se adaptarem às mudanças de temperatura e sazonais.
O clima local influencia a sobrevivência
A pesquisa mostrou que as plantas têm melhor desempenho em climas semelhantes aos de sua origem. Plantas de regiões mais quentes se adaptaram melhor a locais quentes, enquanto outras tiveram dificuldades.

Esse padrão reflete a adaptação local, ou seja, as espécies já possuem características genéticas adequadas a ambientes específicos.
No entanto, o estudo também revelou uma tendência preocupante. Algumas plantas de regiões quentes apresentaram melhor desempenho em condições ligeiramente mais frias. Isso sugere que as mudanças climáticas podem estar ocorrendo mais rapidamente do que a capacidade de adaptação.
Nem toda evolução é útil
Algumas populações de plantas apresentaram alterações genéticas que não contribuíram para a sua sobrevivência. Essas alterações ocorreram por acaso, e não devido à pressão climática.

A coautora do estudo, Tatiana Bellagio, explicou isso claramente: “Houve evolução por deriva genética, mudanças estocásticas, mas não evolução impulsionada pela seleção natural ou pelas pressões climáticas naturais”.
Essas populações frequentemente desapareciam após alguns anos. Isso demonstra que a evolução por si só não garante a sobrevivência.
Adaptação das plantas em um clima em aquecimento
Uma descoberta empolgante é que os cientistas podem começar a prever a sobrevivência. Ao estudar as alterações genéticas precoces, os pesquisadores podem estimar se uma população sobreviverá no futuro.
O estudo demonstra que populações com alterações genéticas claras e consistentes apresentaram maior probabilidade de sobreviver ao longo do tempo.

“Com o conhecimento que temos da nossa Arabidopsis, podemos fazer algumas suposições fundamentadas sobre quem vai sobreviver em qual local”, disse Expósito-Alonso.
Isso poderia ajudar a proteger espécies ameaçadas de extinção e orientar os esforços de conservação.
Um mundo em constante mudança

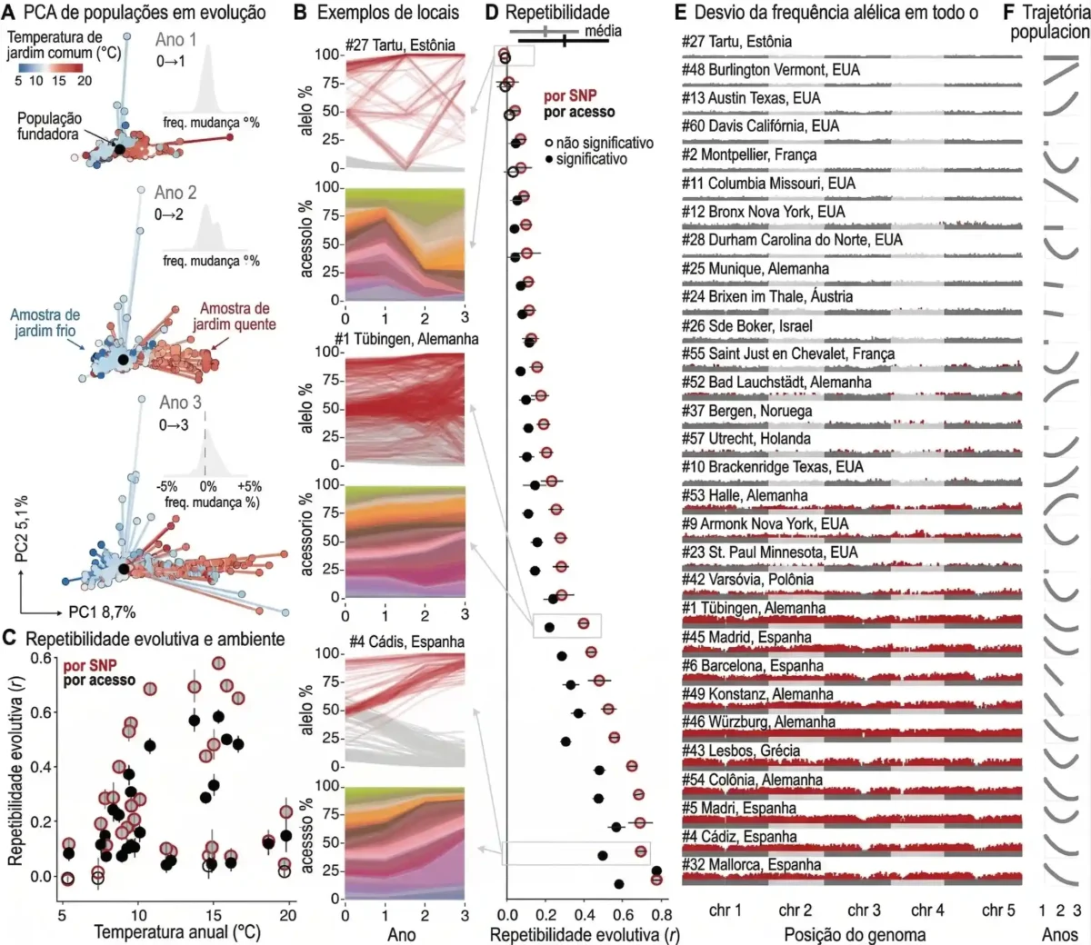
( A ) Análise de componentes principais (PCA) das frequências alélicas e amostras ao longo de três gerações com até 12 réplicas por local ( n = 738). A população fundadora sequenciada, comum a todos os experimentos, foi projetada no espaço da PCA (preto). Os gráficos inseridos mostram a distribuição das mudanças na frequência alélica em todo o genoma entre as gerações. ( B ) Exemplo de três locais com repetibilidade evolutiva baixa, intermediária e alta, exibida nos níveis de alelo e de acesso. No nível de alelo, as 100 frequências alélicas que aumentaram (vermelho) ou diminuíram (cinza) mais rapidamente ao longo do tempo são plotadas para ilustração. No nível de acesso, todos os 231 acessos são exibidos usando um gráfico de Muller, com os acessos classificados com base na temperatura de origem, do mais frio (verde a amarelo) ao mais quente (roxo a azul). ( C e D ) Repetibilidade evolutiva dentro do jardim, medida como correlação na mudança de frequência na primeira geração (abundância relativa de um alelo ou de um acesso) entre dois pares de réplicas populacionais dentro de um jardim. Os círculos indicam a média da correlação de Pearson entre pares, e as linhas indicam o erro padrão. Círculos preenchidos indicam correlações estatisticamente significativas, e círculos vazios indicam correlações não diferentes de zero. A repetibilidade dentro do jardim é exibida em relação à temperatura anual do jardim (C) ou como uma classificação vertical (D). ( E ) Gráficos de Manhattan dos testes de razão de verossimilhança (LRTs) genômicos de alelos que mudam em frequência em 12 réplicas dentro de um local na primeira geração (vermelho indica alelos com seleção natural significativa sob correção de Bonferroni). ( F ) Trajetórias populacionais de cada local estimadas em todos os anos e réplicas, exibindo o ajuste de uma regressão polinomial
Mesmo quando a natureza parece estável, ela está sempre mudando em nível genético. Expósito-Alonso quer estudar esse processo em plantas silvestres em seguida.
“A natureza aparenta estabilidade aos olhos dos observadores humanos”, disse ele. “Mas os genótipos estão em constante mudança. Então, ser capaz de observar isso é, de certa forma, o meu sonho”.
Esta pesquisa traz tanto esperança quanto um alerta. As plantas podem se adaptar rapidamente, mas apenas se as condições não forem extremas demais. Com a continuidade das mudanças climáticas, compreender esses limites se tornará mais importante do que nunca.
O estudo foi publicado na Science.
Conclusão

( A ) Alterações na frequência alélica com a temperatura (parâmetro logístico β = ∆p / (1 − p )/°C) e sua relação com a origem térmica do alelo, com base na temperatura média anual das acessões de *A. thaliana* portadoras desses alelos. O β da regressão logística foi calculado por alelo e a média foi obtida dentro de cada bloco de desequilíbrio de ligação ( n = 16.656 blocos de desequilíbrio de ligação). As principais associações gênicas estão destacadas em verde. ( B ) Exemplo de trajetória da frequência alélica ao longo do tempo, ajustando uma regressão logística [∆p / (1 − p )/ano], comparando vários jardins experimentais quentes (>10°C, vermelho) e frios (<10°C, azul) (fig. S69). ( C ) Previsibilidade de validação cruzada leave-one-out (LOO) das tendências evolutivas do ano 1 [log( p1 / p0 )] por réplica ( n = 325 populações, n = 30 jardins) com base no novo deslocamento genômico e na adaptação local gaussiana em jardins de diferentes temperaturas (fig. S69). A linha cinza indica o polinômio de segundo termo ajustado entre a previsibilidade e a temperatura. As linhas pontilhadas indicam as isolinhas de sobrevivência populacional das regressões logísticas ajustadas em (E). O centro do nicho da espécie representa a temperatura média de origem em todos os acessos fundadores (9,6 °C). ( D ) Relações entre a previsibilidade LOO (ano 1) e o tamanho da população ao longo do tempo (número total de indivíduos amostrados nos anos 1 a 3). ( E ) Regressões logísticas da previsibilidade LOO das tendências evolutivas das réplicas populacionais e da sobrevivência no primeiro ano ( n = 325 populações), terceiro ano ( n = 243 populações) e quinto ano ( n = 139 populações) (para médias por jardim).local
Apesar das evidências de rápida evolução em diversos climas, as tendências evolutivas foram imprevisíveis em uma fração dos jardins e réplicas experimentais. Nos ambientes mais quentes, que devem se tornar mais prevalentes com as mudanças climáticas globais, descobrimos que a repetibilidade evolutiva das primeiras gerações separou as populações experimentais persistentes daquelas que sofreram extinção, sugerindo pontos de inflexão ecoevolutivos onde a seleção extrema supera o potencial adaptativo. Embora a rápida adaptação climática seja possível por meio da variação genética preexistente, compreender quais condições ambientais, genéticas ou específicas da espécie ditam os limites evolutivos será crucial para prever as respostas da biodiversidade às mudanças climáticas.





Você precisa fazer login para comentar.